
Modernizing ETL: Cut pipeline build time by 85%
Modernizing ETL: How a metadata-driven framework and Maia cut pipeline development by 85-90%
The content below comes from one of our valued implementation partners, LTM, a global technology consulting and digital solutions company with deep expertise in building enterprise data infrastructure. This article was authored by K. Koteswar Rao, Associate Principal in Data & Analytics at LTM, who brings 14 years of hands-on experience designing and scaling ETL/ELT solutions across modern cloud ecosystems.
What Koteswar describes here isn't theoretical. His team built a metadata-driven framework on top of Maia and validated 85–90% reductions in pipeline development time across multiple production deployments. We're publishing this because it shows, in precise technical detail, what's possible when you stop treating pipeline development as a coding exercise and start treating it as a configuration problem, one that Maia is built to solve. The views and implementation approach are those of LTM. The results speak for themselves.
Executive Summary
We have redefined how data pipelines are designed and developed by combining metadata driven framework with Matillion’s Maia, the AI Data Automation platform, results in 85-90% reduction in development time.
Time savings are only the starting point. This framework fundamentally transforms how data engineering work is delivered by shifting teams away from repetitive, code-heavy development toward intelligent, configuration-driven pipeline creation.
With Maia embedded into the framework, even less technically intensive users can design pipelines, validate them before execution, and generate production-ready workflows automatically. Maia operates as an autonomous member of the data engineering team, generating production-ready pipelines, handling validation, and executing workflows without needing to hand off to a developer at every step.
As a result, organizations can scale faster, reduce dependency on highly specialized resources, and allow experienced engineers to focus on higher-value architectural design, optimization, and innovation initiatives rather than routine pipeline development.
What makes this different:
- Validation - Catches errors before execution (metadata + Snowflake objects)
- Framework Patterns - Database, Flat File, Stored Procedure, Audit and Email
- AI-Native Design - Maia reads your patterns from documentation
- Minutes, Not Weeks - From request to production in under an hour
The Data Engineering Paradox
Every data team faces the same challenge: building pipelines is getting harder, not easier. More sources, more complexity, same timeline pressures.
Traditional approaches trap teams in repetitive work—building the same components, handling the same errors, maintaining fragmented code.
We took a different path:
- What if pipelines were configured, not coded?
- What if AI understood your patterns?
The result: 85–90% time savings achieved by reorienting data engineering from low-level technical execution to business-driven pipeline design aligned with real enterprise outcomes.
This is that story.
The Challenge: Traditional Pipeline Development
Before the Framework
Typical Timeline for Building 10 Table Loads:
- Component-by-component development: 40 hours
- Testing and debugging: 10 hours
- Documentation: 8 hours
- Total: (1-2 weeks)
Pain Points:
- Repetitive component configuration
- Inconsistent error handling
- Manual audit logging setup
- Email notification wiring
- Copy-paste errors
- Lack of standardization
- Steep learning curve for new developers
The Solution: Metadata-Driven Framework + Maia
Core Philosophy
"Configure once, reuse infinitely"
Instead of building pipelines component-by-component, developers simply:
- Configure metadata tables (Excel)
- Let the framework handle execution
- Generate parent pipelines in minutes using Maia
What is a Metadata-Driven Framework?
A metadata-driven framework is a system where the logic and flow of data processing are dynamically guided by metadata rather than being hard-coded into the system.
The metadata typically includes information about:
- Data sources (files, databases, APIs)
- File paths, file names and storage locations
- Target destinations and table names
- Target load strategies
With this approach, organizations can adapt ETL processes dynamically without rewriting code, making them highly scalable and maintainable.
Matillion’s Maia and components enabling metadata driven frameworks:
Matillion offers several key features that enable you to build dynamic and adaptable solutions. By utilizing Maia, orchestration and transformation components, we can efficiently integrate, transform, and manage data based on metadata configurations.
- What is Maia?
Maia is an AI Data Automation platform that:
- Understands Matillion's low-code components
- Use the framework context documentation to understand the customer source systems, ingestion patterns, pipeline best practices and delivery standards.
- Generates production-ready pipelines
- Learns from your patterns and standards
- Iterators: In a metadata-driven framework, iterators allow you to loop through values.
- Project and Pipeline Variables: Allow you to parameterize the variable values which can be used to control the behaviour of framework dynamically based on metadata values.
- Grid Variables: In the context of a metadata-driven framework, grid variables are especially helpful when working with dynamic assignment of column mapping between Stage table and Raw table in the reusable transformation pipelines.
- Query Result to Scalar and Grid Variables: Matillion provides the ability to store query results into scalar or grid variables.
- Shared pipelines are the key feature provided by Matillion which allow you to reuse the orchestration and transformation pipelines across multiple workflows.
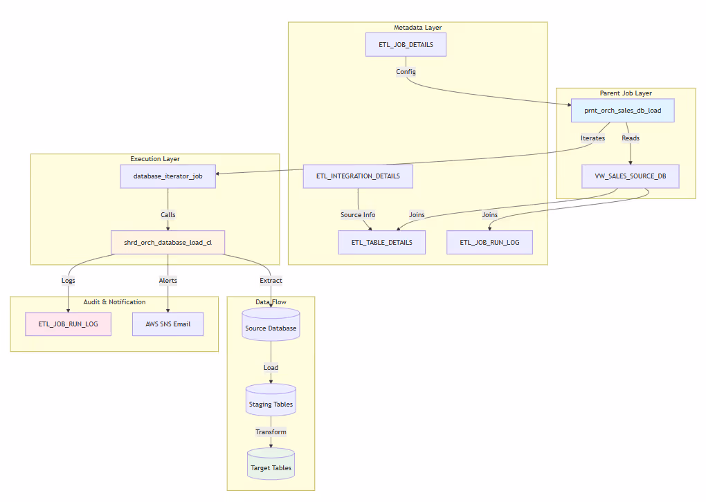
Layers of Metadata driven frameworks
The framework has 3 layers:
Layer 1: Metadata Configuration
To ensure seamless operation of the metadata-driven framework, all essential configuration and execution details are stored in dedicated Snowflake schemas:
CONFIGURATION
- Source details: Configure the source details like name, type, owner etc.
- Job details: Holds pipeline metadata (e.g., schedules, notifications, warehouse settings).
- Table Details: Defines file-based, database-based, and API-based ingestion rules.
LOGGING
- Job run log: Tracks pipeline execution status.
- Component run log: Captures execution details for each Matillion component.
- Exception log: Stores error records for debugging and reconciliation.
Layer 2: Shared framework pipelines (reusable)
- Database framework
- Extracts data from Oracle, SQL Server, PostgreSQL, SAP HANA, MySQL, and more.
- Supports Incremental, Full Load, and Query-based extraction.
- Metadata-driven table mapping ensures seamless source-target alignment.
- Supports Truncate, Append, and Upsert load strategies.

Figure 1: Matillion shared orchestration for database stage table load pipeline
- Flat file framework
- Automates ingestion from AWS S3, Azure Blob, and SFTP.
- Supports CSV, TSV, and Excel formats.
- Implements dynamic column mapping and trimming.
- Supports Truncate, Append, and Upsert load strategies.
- Checks for zero rows in stage table and trigger alert email.
- Archival of files to the configured location in metadata after successful completion.

Figure 2: Matillion shared orchestration for flatfile stage table load pipeline
- Stored Procedure framework
- Orchestrates Snowflake stored procedures for transformation.
- Dynamically selects warehouse settings based on metadata.
- Logs execution details and triggers automated email alerts.
- Audit Log framework- Execution tracking
- Logs Insert_started, component log and update success.

Figure 3: Matillion shared pipelines for audit and component logging.
- Email alert framework
- Supports Success, Failure and Alert emails
- Automates ETL pipeline success/failure notifications.
- Supports AWS SNS and SMTP email alerts.
- Configurable alert levels based on metadata settings.

Figure 4: Matillion shared pipelines for email alert, success and failure email.
Layer 3: Parent pipelines (Domain-Specific)
- Lightweight orchestrators
- Query metadata → iterate tables → call framework
- This is what Maia generates!

Figure 5: Matillion parent pipeline for flatfile framework generated by Maia.
Maia Integration: The Game Changer
How does Maia use the frameworks?
The Secret: FRAMEWORK_CONTEXT.md
Context files are markdown documents(.md) that teach Maia about the projects specific patterns, rules and conventions, for example framework approach followed.
Context files make it easy to embed teams knowledge, standards and best practices directly into every interaction with Maia. Instead of repeating requirement in every prompt, this information is stored as simple markdown files within the project.
We created a comprehensive framework context document in the project that tells Maia:
- What components to use
- How to structure parent pipelines
- What variables to declare
- Which shared pipelines to call
- Error handling patterns
- Design best practices
Maia reads this context and generates pipelines that follow your standards 100% of the time.
Using the framework with Maia
Prerequisites
One-Time Setup:
- Access to Matillion with Maia enabled
- FRAMEWORK_CONTEXT.md loaded in project
- Shared framework pipelines deployed
- Environment variables configured
- Snowflake secrets created
Open Maia chat in Matillion and use one of these prompts:
Prompt Categories:
- Discovery & Learning - Understand the framework
- Parent pipeline Generation - Create new pipelines
- Validation & Testing - Verify before execution
- Troubleshooting - Debug issues
- Modification & Enhancement - Update existing pipelines
- Discovery & Learning prompts
Prompt 1.1: Framework Overview

Figure 6: Maia prompt for discovery and learning of metadata driven framework.

Figure 7: Maia response explaining the metadata driven framework and patterns.
- Parent pipeline Generation
Prompt 2.1: Parent pipeline Generation for stored procedure pattern



Figure 8: Maia response for the creation of folder and parent pipelines.

Figure 9: Folder and parent pipelines created by Maia in the Matillion project.

Figure 10: Parent pipeline generated by Maia using framework context.
Prompt 2.2 Execution of parent pipelines created by Maia and results.

Figure 11: Maia prompt to execute the created parent pipelines sequentially.

Figure 12: Maia asking confirmation to execute the pipelines.

Figure 13: Execution results provided by Maia after the pipelines are completed.
Prompt 2.3: Creation of master pipeline with custom Requirements
Once the individual parent pipelines are created, asking Maia to create the main pipeline which can be scheduled with dependencies defined:


Figure 14: Maia prompt and result for creation of custom pipeline.

Figure 15: Custom master pipeline generated by Maia in Matillion project
- Validation Prompt
Prompt 3.1: Asking for validation of metadata configured for new parent pipeline to be created.



Figure 16: Maia prompt for validations defined in framework context and results.
Prompt 3.2: Revalidation of metadata after fixing the missing issue of snowflake required objects not existing as per the configured metadata.

Figure 17: Maia prompt for revalidations after creating the snowflake objects.
Prompt 3.3: Creation of flat file framework parent pipeline after validations are passed.

Figure 18: Maia prompt for creation of parent pipelines after all validations are passed.

Figure 19: Execution results from Matillion task run history of parent pipeline.
- Troubleshooting Prompts
Prompt 4.1: Zero Rows Returned or NO Metadata Found


Figure 20: Maia response for troubleshooting zero rows and no metadata issue.
Prompt 4.2: Load Type Issues


Figure 21: Maia response for troubleshooting upsert load failing issue.
- Modification & Enhancement Prompts
Important: Maia cannot directly modify metadata. These prompts help you understand what to change in the Excel files. After updating, upload to S3 and run orch_master_metadata_tables_load.
Prompt 5.1: Add Tables to Existing pipeline


Figure 22: Maia prompt and response for modifications to the existing pipelines
- Advanced & Batch Operations
Prompt 6.1: Asking Maia for generating documentation of a pipeline.






Figure 23: Maia response for document generation of a pipeline.
Productivity Gains & Benefits
Beyond Time Savings: Strategic Advantages
- Agility Deploy new integrations in hours while competitors spend weeks. When business needs change, your data team responds immediately.
- Scalability Support 10x more data sources with the same team. Growth doesn't require proportional hiring.
- Quality Eliminate 80% of errors through standardization. Every pipeline follows the same proven pattern.
- Innovation Shift team focus from plumbing to strategic work—data modelling, quality rules, business logic.
- Confidence Metadata and objects validation means you know pipelines will work before execution.
Key Takeaways
- Metadata-driven approach eliminates 90% of repetitive development.
- Maia AI integration accelerates pipeline generation from hours to minutes.
- FRAMEWORK_CONTEXT.md serves as the contract between developers and AI.
- 85-90% time savings validated across multiple projects.
- 100% standardization ensures quality and maintainability.
- 2-hour onboarding makes teams productive immediately.
- Simple prompts generate production-ready pipelines.
Conclusion
The combination of our metadata-driven framework and Maia AI has fundamentally changed how we build data pipelines. What once took weeks/days now takes minutes. What required expert developers now requires simple configuration.
The future of data engineering is:
- Configuration over coding
- Reusability over rebuilding
- AI-assisted over manual
- Standardized over fragmented
Enjoy the freedom to do more with Maia on your side.

Related Resources




